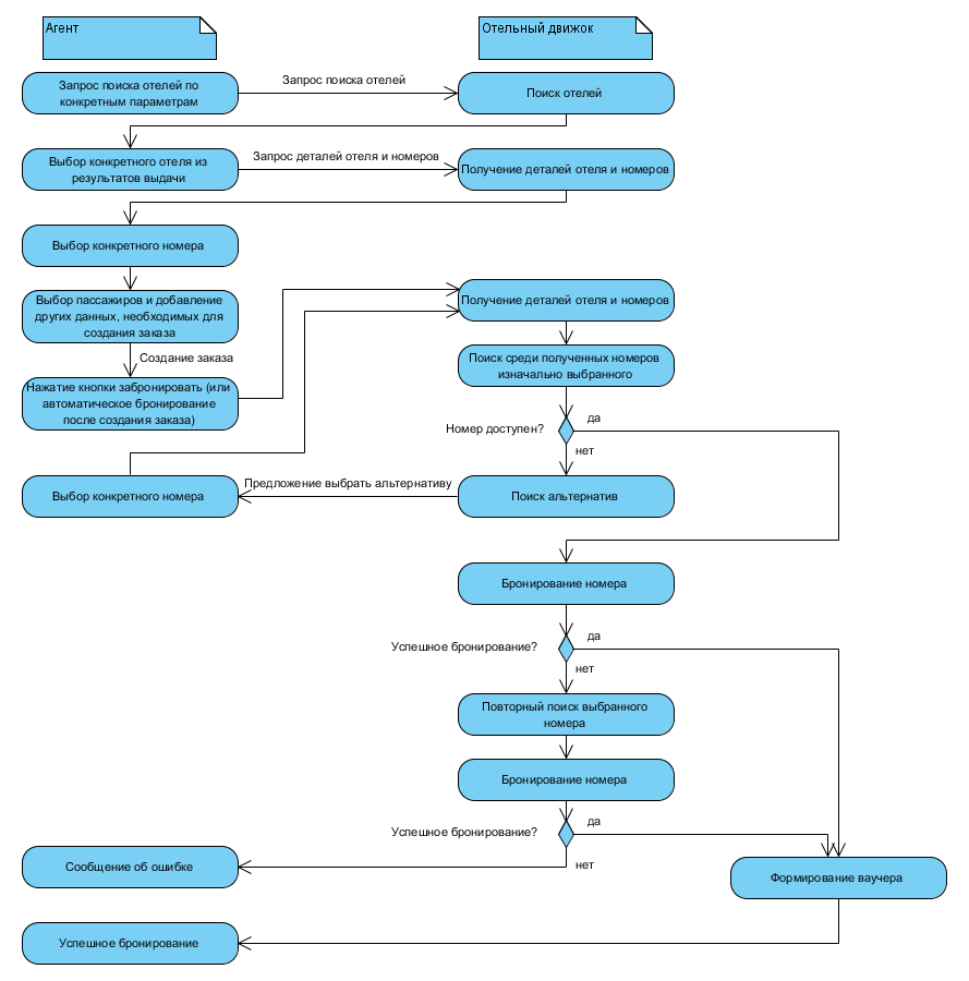
Поиск доступных вариантов отелей включает в себя 2 метода:
HotelTreeInitialize -
производит поиск отелей по всем доступным агенту поставщикам,
данный метод инициализирует этот поиск и возвращает только идентификатор дерева отелей -
контейнера, содержащего в себе варианты размещения с заданными параметрами.
HotelTreeResults -
возвращает выдачу отелей по идентификатору дерева treeId.
Предшествующие методы
данный метод инициирует процесс поиска и бронирования, у него нет предшественников.
Последующие методы
HotelDetails -
метод возвращает список рейтов из всех ГДС для данного отеля.